文本分割是使用语言模型 (LLM) 时一个至关重要但经常被忽视的方面。在本文中,我们将探讨文本分割的五个级别,特别关注塑造 AI 应用程序未来的先进技术。
介绍
在使用大型语言模型(LLM)时,数据的准备和分割方式会显著影响性能。正如该领域所强调的,“你的目标不是为了分割而分割,而是为了让数据以能够在日后提取出价值的格式存在。”
文本分割的演变
第一级:字符分割
字符分割是文本分割的最基本形式,它根据固定的字符数将文本分割成块。
# Example implementation using LangChain
from langchain_text_splitters import CharacterTextSplitter
text_splitter = CharacterTextSplitter(
chunk_size=35,
chunk_overlap=0,
separator=""
)
text = "This is the text I would like to chunk up. It is an example text for this exercise."
chunks = text_splitter.split_text(text)
优点:
缺点:
第二级:递归字符分割
这是一种更智能的方法,它使用分层分隔符来尊重文本结构。
from langchain_text_splitters pimport RecursiveCharacterTextSplitter
splitter = RecursiveCharacterTextSplitter(
separators=["\n\n", "\n", " ", ""],
chunk_size=1000,
chunk_overlap=200,
length_function=len,
)
# Example text with natural boundaries
text = """
Chapter 1: Introduction
AI is transforming rapidly.
We need to adapt quickly.
The future is exciting.
Innovation continues daily.
"""
chunks = splitter.split_text(text)
关键特性:
使用场景:
第三级:特定文档分割
特定文档分割代表了文本分块策略的一次重大演进,它认识到不同类型的文档需要量身定制的方法以实现最佳处理。与基本字符分割的一刀切方法不同,这一级别适应了各种文档格式的独特结构和特征。
Markdown文档:
在处理Markdown文件时,分割策略会尊重标题和格式的层次结构。可以将其想象成书中的章节,每个主要部分(H1)可能包含子部分(H2、H3),并在保留文档逻辑流程的同时自然断开。系统会识别Markdown特定的元素,如:
from langchain_text_splitter import MarkdownTextSplitter
markdown_document = "# Foo\n\n ## Bar\n\nHi this is Jim\n\nHi this is Joe\n\n ### Boo \n\n Hi this is Lance \n\n ## Baz\n\n Hi this is Molly"
headers_to_split_on = [
("#", "Header 1"),
("##", "Header 2"),
("###", "Header 3"),
]
markdown_splitter = MarkdownHeaderTextSplitter(headers_to_split_on)
md_header_splits = markdown_splitter.split_text(markdown_document)
md_header_splits
[Document(page_content='Hi this is Jim \nHi this is Joe', metadata={'Header 1': 'Foo', 'Header 2': 'Bar'}),'Hi this is Jim \nHi this is Joe', metadata={'Header 1': 'Foo', 'Header 2': 'Bar'}),
Document(page_content='Hi this is Lance', metadata={'Header 1': 'Foo', 'Header 2': 'Bar', 'Header 3': 'Boo'}),
Document(page_content='Hi this is Molly', metadata={'Header 1': 'Foo', 'Header 2': 'Baz'})]Python 代码:
from langchain_text_splitter import PythonCodeTextSplitter
python_text = """
class Person:
def __init__(self, name, age):
self.name = name
self.age = age
p1 = Person("John", 36)
for i in range(10):
print (i)
"""
code_splitter = PythonCodeTextSplitter(
chunk_size=100, chunk_overlap=0,
)
code_splitter.create_documents([python_text])
[Document(metadata={}, page_content='class Person:\n def __init__(self, name, age):\n self.name = name\n self.age = age'),Document(metadata={}, page_content='class Person:\n def __init__(self, name, age):\n self.name = name\n self.age = age'),
Document(metadata={}, page_content='p1 = Person("John", 36)\n\nfor i in range(10):\n print (i)')]PDF处理:
#!pip3 install "unstructured[all-docs]"
from typing import Any
from pydantic import BaseModel
from unstructured.partition.pdf import partition_pdf
# Get elements
raw_pdf_elements = partition_pdf(
filename="document.pdf",
# Using pdf format to find embedded image blocks
extract_images_in_pdf=True,
# Use layout model (YOLOX) to get bounding boxes (for tables) and find titles
# Titles are any sub-section of the document
infer_table_structure=True,
# Post processing to aggregate text once we have the title
chunking_strategy="by_title",
# Chunking params to aggregate text blocks
# Attempt to create a new chunk 3800 chars
# Attempt to keep chunks > 2000 chars
# Hard max on chunks
max_characters=4000,
new_after_n_chars=3800,
combine_text_under_n_chars=2000,
image_output_dir_path="static/pdfImages/",
)
特殊考虑因素:
表格:
图片:
代码:
第四级:语义分割——超越结构,深入意义
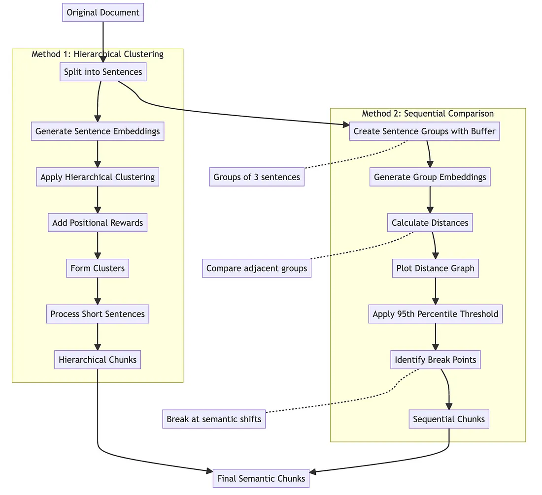
语义分割代表了我们在为语言模型进行文档分块时的方法上的范式转变。不同于依赖物理文本结构的传统方法,语义分割深入探索内容中的实际意义和关系。它采用了两种复杂的方法:


第五级:主体分割——智能文本处理的未来
主体分割代表了文本处理技术的最前沿,它模仿了人类如何自然地组织和理解内容。这一方法的核心在于首先将文本分解成“命题”——这些命题是可以独立存在同时保持其意义的独立陈述。例如,一个复杂的句子“约翰去了商店,在那里他买了牛奶”会被分解成两个清晰的命题:“约翰去了商店”和“约翰买了牛奶”。然后,系统会调用一个人工智能主体,该主体会就如何将这些命题组合在一起做出智能决策。这一方法的革命性在于其块管理系统,该系统为每个命题组维护了丰富的元数据。每个块都会获得一个唯一标识符、一个随着内容添加而动态变化的标题,以及一个捕捉其内容精髓的详细摘要。该主体会不断将新命题与现有块进行比较,根据语义相关性和上下文来决定是创建新块还是添加到现有块中。这一过程不仅仅是关于将相似内容分组,更是关于理解不同信息片段之间的关系,并通过元数据维护这些联系。虽然主体分割比传统方法需要更多的计算资源,但它能产生极其连贯且上下文感知的块。该系统能够适应复杂文档,理解细微的话题转变,并维护简单方法可能会忽略的上下文关系。可以将其想象为拥有一个智能助手,它不仅能够帮助你组织文档,还能理解不同信息片段之间错综复杂的关系网。随着语言模型变得越来越复杂,计算成本不断降低,这种方法代表着我们未来处理和理解复杂文档的方式。

结论
文本分割技术正在从简单的基于字符的方法向复杂的由人工智能驱动的方法演变。虽然像语义分割和主体分割这样的高级技术目前需要更多的资源,但它们代表着语言模型文档处理的未来。恰当地理解和实施这些方法可以显著提高大型语言模型(LLM)应用的性能。
关键在于要记住,目标不仅仅是分割文本,而是以一种能够最大化语言模型有效理解和处理内容能力的方式来准备文本。
